SHCR Summit 2025: Patient mediated IPS sharing using a digital assistant
The recent Shared Care Record Summit Learnathon explored how International Patient Summaries (IPS) can be generated, shared, and consumed using FHIR standards and secure data sharing protocols. Our team showcased how a FHIR International Patient Summary (IPS) can be assembled on-the-fly from federated data using the NHS National Record Locator (NRL) and demonstrated patient-mediated sharing powered by an AI digital assistant.

TL;DR
✅ Our team showcased how a FHIR International Patient Summary (IPS) can be assembled on-the-fly from federated data.
- We retrieved the IPS from a National Record Locator (NRL) pointer lookup
- We rendered the output using IPSViewer.com
✅ We demonstrated patient-mediated IPS sharing powered by AI:
- An AI assistant helped a patient interact with a FHIR API, locate the IPS pointer, trigger assembly, and generate a secure Smart Health Link + QR code.
- The assistant sent the link and passcode to the care professional via NHS Notify (email & SMS).
- The care professional then used the link to securely retrieve and render the IPS in an external app.
We wanted to keep the second part of our demonstration true to the original IPS concept: patient-mediated sharing for unplanned care. We built an AI-powered assistant to turn this vision into reality - enabling secure, patient-driven interoperability and streamlining care coordination.
📹 Watch our AI-powered patient assistant in action
⛏️ On-Demand IPS: Bringing Federated Data Together
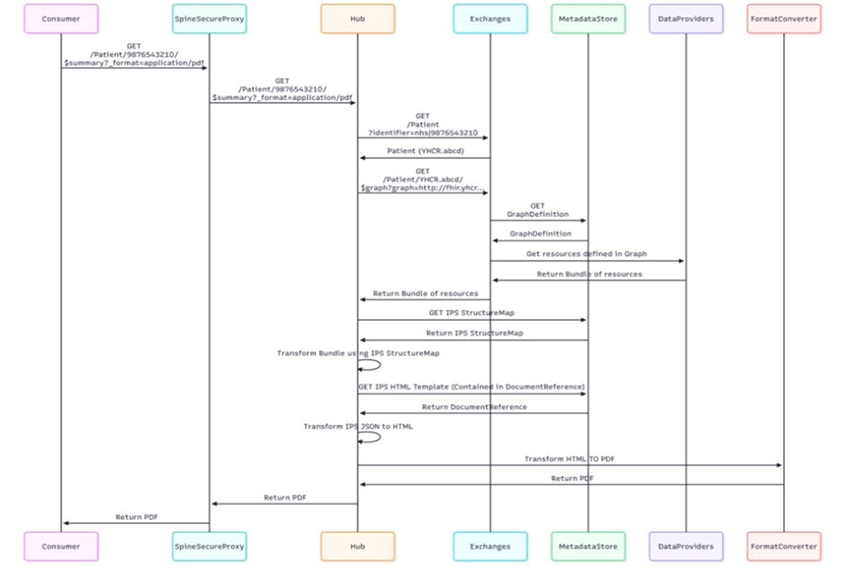
Our team demonstrated how an International Patient Summary (IPS) can be generated as a FHIR JSON Bundle and rendered in an IPS Viewer. The source for this process was an Interweave Exchange Hub. The Hub provided federated data from multiple Interweave Data Providers. The Hub registers IPS document pointers the NHS National Record Locator (NRL), ensuring discoverability across systems. These documents can be viewed in multiple formats, including HTML, PDF, and FHIR+JSON.
On-the-Fly Assembly from Federated Data
Interweave Exchange IPS documents are not pre-built; they are assembled on-the-fly when an Interweave Data Consumer requests a document pointer. This dynamic approach means the IPS is constructed from federated data sources in real time, pulling together information from different systems to create a comprehensive summary.
How It Works
The assembly process relies on FHIR GraphDefinition resources and the $graph operation, which define and execute the necessary FHIR requests. These requests are dispatched to each data provider, and the responses are aggregated into a single dataset. The aggregated data is then passed through a FHIR StructureMap $transform operation, which converts the data into the IPS Document Bundle, including transforming older FHIR versions (STU3) into the R4 standard.
Creating an IPS from federated data
✨ Empowering Patients: AI-Driven IPS Sharing
The second part of our demonstration showed how patients can take control of their health information. Instead of relying solely on system-to-system exchanges, we explored a patient-mediated sharing model - a model that can put individuals at the centre of interoperability. Using SMART Health Links, patients can securely share their IPS with care professionals in a way that is simple, flexible, and secure.
Patient-Mediated IPS Sharing
We built a Patient Digital Assistant (which acts as a SHL Sharing Application) that our test patient used to securely generate a Smart Health Link and QR code - both act as a gateway to their health information. Once generated, the assistant sent the link and pass code to the patient’s chosen care professional via NHS Notify, using email and SMS. This approach puts control firmly in the hands of the patient, enabling secure and flexible sharing.
Smart Health Link generated by our Digital Patient Assistant
Exchange Between Systems
We showcased how patient-mediated sharing can work across systems. Using an SHL Receiving Application (a self-contained example separate from the IPS Viewer), we rendered an Interweave Exchange IPS Document Bundle in an external system. This was achieved using templates similar to those found on IPSViewer.com, while ensuring that Interweave Exchange remained the authoritative source of the data. This scenario demonstrates how interoperability can extend beyond direct system-to-system integration, supporting patient-driven workflows without compromising data integrity.
See it for yourself!
📹 Watch our AI-powered patient assistant in action
Final Thoughts
The recent Shared Care Record Summit proved that the technology for IPS generation and sharing is already here - FHIR-based integrations are a well-trodden path. Our team demonstrated two key capabilities:
✅ On-demand IPS assembly from federated data, leveraging the NHS National Record Locator for discoverability.
✅ Patient-mediated sharing powered by AI, staying true to the original IPS vision for unplanned care.
These demonstrations highlight what’s possible when interoperability is combined with patient empowerment. The challenge now is not technical - it’s about defining clear workflows, governance, and user experience so IPS becomes meaningful in practice. Without this clarity, IPS risks becoming just another silo. With it, IPS can arguably transform care coordination by putting patients at the centre of information exchange.